政策
国家药监局发布40批次不符合规定化妆品的通告
快来看看有没有你用的!

近日,国家药监局发布40批次不符合规定化妆品的通告,不合格样品具体为:
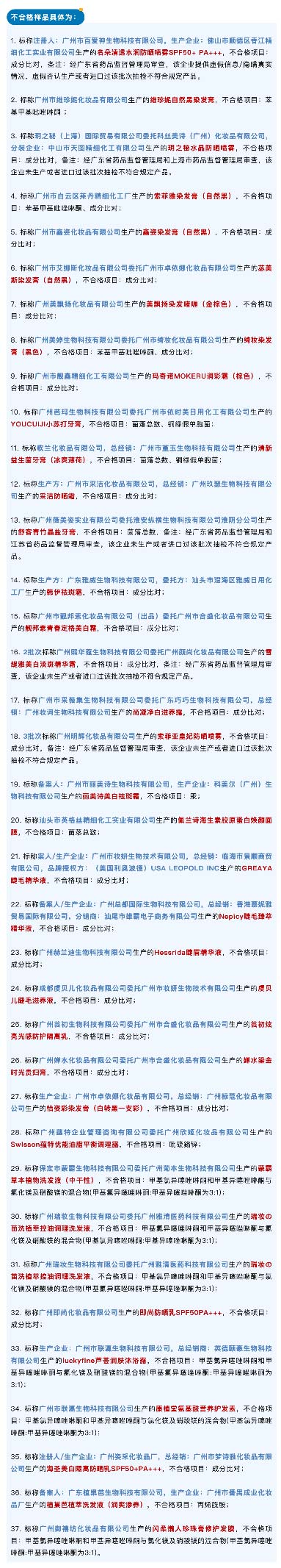
1. 标称注册人:广州市百爱神生物科技有限公司,生产企业:佛山市顺德区香江精细化工实业有限公司生产的名朵清透水润防晒喷雾SPF50+ PA+++,不合格项目:成分比对,备注:经广东省药品监督管理局审查,该企业提供虚假信息/隐瞒真实情况,虚假否认生产或者进口过该批次抽检不符合规定产品。
2. 标称广州市维珍妮化妆品有限公司生产的维珍妮自然黑染发膏,不合格项目:苯基甲基吡唑啉酮;
3. 标称玥之秘(上海)国际贸易有限公司委托科丝美诗(广州)化妆品有限公司,分装企业:中山市天图精细化工有限公司生产的玥之秘水晶防晒喷雾,不合格项目:成分比对,备注:经广东省药品监督管理局和上海市药品监督管理局审查,该企业未生产或者进口过该批次抽检不符合规定产品。
4. 标称广州市白云区莱丹精细化工厂生产的索菲雅染发膏(自然黑),不合格项目:苯基甲基吡唑啉酮、成分比对;
5. 标称广州市鑫姿化妆品有限公司生产的鑫姿染发膏(自然黑),不合格项目:成分比对;
6. 标称广州市艾娜斯化妆品有限公司委托广州市卓依娜化妆品有限公司生产的苾美斯染发膏(自然黑),不合格项目:成分比对;
7. 标称广州美飘扬化妆品有限公司生产的美飘扬染发啫喱(金棕色),不合格项目:成分比对;
8. 标称广州美婷生物科技有限公司委托广州市绮妆化妆品有限公司生产的绮妆染发膏(黑色),不合格项目:苯基甲基吡唑啉酮、成分比对;
9. 标称广州市靓鑫精细化工有限公司生产的玛奇诺MOKERU润彩霜(棕色),不合格项目:成分比对;
10. 标称广州芭玛生物科技有限公司委托广州市依时美日用化工有限公司生产的YOUCUIJI小苏打牙膏,不合格项目:菌落总数、铜绿假单胞菌;
11. 标称歌兰化妆品有限公司,总经销:广州市堇玉生物科技有限公司生产的清新益生菌牙膏(冰爽薄荷),不合格项目:菌落总数、铜绿假单胞菌;
12. 标称生产方:广州市采洁化妆品有限公司,总经销:广州玖瑟生物科技有限公司生产的采洁防晒霜,不合格项目:成分比对;
13. 标称广州薇美姿实业有限公司委托淮安纵横生物科技有限公司淮阴分公司生产的舒客青竹晶盐牙膏,不合格项目:菌落总数,备注:经广东省药品监督管理局和江苏省药品监督管理局审查,该企业未生产或者进口过该批次抽检不符合规定产品。
14. 标称生产方:广东雅威生物科技有限公司,委托方:汕头市澄海区雅威日用化工厂生产的韩伊祛斑霜,不合格项目:成分比对;
15. 标称广州市靓邦素化妆品有限公司(出品)委托广州市合盛化妆品有限公司生产的靓邦素青春定格美白霜,不合格项目:成分比对;
16. 2批次标称广州熙华蔻生物科技有限公司委托广州颜尚化妆品有限公司生产的雪缇雅美白淡斑精华霜,不合格项目:成分比对,备注:经广东省药品监督管理局审查,该企业未生产或者进口过该批次抽检不符合规定产品。
17. 标称广州市采薇集生物科技有限公司委托广东巧巧生物科技有限公司,总经销:广州妆词生物科技有限公司生产的尚凝净白滋养露,不合格项目:成分比对;
18. 3批次标称广州明辉化妆品有限公司生产的索菲亚皇妃防晒喷雾,不合格项目:成分比对,备注:经广东省药品监督管理局审查,该企业未生产或者进口过该批次抽检不符合规定产品。
19. 标称备案人:广州市丽美诗生物科技有限公司,生产企业:科美尔(广州)生物科技有限公司生产的丽美诗美白祛斑霜,不合格项目:汞;
20. 标称汕头市英格丝精细化工实业有限公司生产的佩兰诗海生素胶原蛋白焕颜面膜,不合格项目:菌落总数;
21. 标称案人/生产企业:广州市妆妍生物技术有限公司,总经销:临海市景顺商贸有限公司,品牌授权方:(美国利奥波德)USA LEOPOLD INC生产的GREAYA睫毛精华液,不合格项目:成分比对;
22. 标称备案人/生产企业:广州总都国际生物科技有限公司,总经销:香港慕妮雅贸易国际有限公司,分销商:汕尾市雄霸电子商务有限公司生产的Nepicy睫毛臻萃精华液,不合格项目:成分比对;
23. 标称广州赫兰迪生物科技有限公司生产的Hessrida睫眉精华液,不合格项目:成分比对;
24. 标称成都虞贝儿化妆品有限公司委托广州市妆妍生物技术有限公司生产的虞贝儿睫毛滋养液,不合格项目:成分比对;
25. 标称广州芸初生物科技有限公司委托广州市合盛化妆品有限公司生产的芸初炫亮光感防护隔离乳,不合格项目:成分比对;
26. 标称广州婵水化妆品有限公司委托广州市合盛化妆品有限公司生产的婵水鎏金时光贵妇膏,不合格项目:成分比对;
27. 标称生产企业:广州市卓依娜化妆品有限公司,总经销:广州标蔻化妆品有限公司生产的怡姿彩染发膏(白转黑一支彩),不合格项目:成分比对;
28. 标称广州蕴特企业管理咨询有限公司委托广州欣姬化妆品有限公司生产的Swisson蕴特优能油脂平衡调理露,不合格项目:吡硫鎓锌;
29. 标称保定市蒙霸生物科技有限公司委托广州菊本生物科技有限公司生产的蒙霸草本植物洗发液(中干性),不合格项目:甲基氯异噻唑啉酮和甲基异噻唑啉酮与氯化镁及硝酸镁的混合物(甲基氯异噻唑啉酮:甲基异噻唑啉酮为3:1);
30. 标称广州瑞妆生物科技有限公司委托广州雅清医药科技有限公司生产的瑞妆の苗洗植萃控油调理洗发液,不合格项目:甲基氯异噻唑啉酮和甲基异噻唑啉酮与氯化镁及硝酸镁的混合物(甲基氯异噻唑啉酮:甲基异噻唑啉酮为3:1);
31. 标称广州瑞妆生物科技有限公司委托广州雅清医药科技有限公司生产的瑞妆の苗洗植萃控油调理洗发液,不合格项目:甲基氯异噻唑啉酮和甲基异噻唑啉酮与氯化镁及硝酸镁的混合物(甲基氯异噻唑啉酮:甲基异噻唑啉酮为3:1);
32. 标称广州即尚化妆品有限公司生产的即尚防晒乳SPF50PA+++,不合格项目:成分比对;
33. 标称生产企业:广州市联瀛生物科技有限公司,总经销商:英德颐豪生物科技有限公司生产的luckyfine芦荟润肤沐浴露,不合格项目:甲基氯异噻唑啉酮和甲基异噻唑啉酮与氯化镁及硝酸镁的混合物(甲基氯异噻唑啉酮:甲基异噻唑啉酮为3:1);
34. 标称广州市联瀛生物科技有限公司生产的康植堂氨基酸营养护发素,不合格项目:甲基氯异噻唑啉酮和甲基异噻唑啉酮与氯化镁及硝酸镁的混合物(甲基氯异噻唑啉酮:甲基异噻唑啉酮为3:1);
35. 标称注册人/生产企业:广州姿采化妆品厂,总经销:广州市梦诗雅化妆品有限公司生产的海圣美白隔离防晒乳SPF50+PA+++,不合格项目:成分比对;
36. 标称备案人:广东植巢芭生物科技有限公司,生产企业:广州市番禺成业化妆品厂生产的植巢芭植萃洗发液(润爽渗养),不合格项目:丙烯酰胺;
37. 标称广州御禧坊化妆品有限公司生产的闪柔懒人珍珠膏修护发膜,不合格项目:甲基氯异噻唑啉酮和甲基异噻唑啉酮与氯化镁及硝酸镁的混合物(甲基氯异噻唑啉酮:甲基异噻唑啉酮为3:1)。

(来源:中国消费者报)
2024年07月17日 02:26

京公网安备11010502058609号











