香料香精
“香精灵”系列科普
科学家发现:大脑嗅结节里的“小开关”,掌控气味喜好

“香精灵”系列科普
你有没有过这样的体验:肚子饿的时候,面包的香气特别诱人;可刚吃饱饭,再闻到这股味儿,可能就没了兴趣,甚至觉得有点腻。为什么同样的气味,在不同时候会给我们带来截然不同的感受呢?最近,日本高知大学高知医学院生理学系的Md Monjurul Ahasan、Md Tasnim Alam等科研人员在《Communications Biology》杂志上发表的一项研究,或许能解开这个谜团。
在动物的生存中,嗅觉起着至关重要的作用,尤其是气味引导的进食行为。我们都知道,代谢状态会影响我们对食物气味的反应,但背后的神经机制一直是个未解之谜。这就好比我们知道汽车能跑,但不知道它的发动机是怎么工作的。

科研人员把目光聚焦在了大脑里一个叫嗅结节(OT)的区域。OT就像大脑里的一个“小枢纽”,它既是嗅皮层的一部分,又和腹侧纹状体紧密相连,还接收着来自中脑的大量多巴胺能输入,在处理气味信息、引导相关行为上发挥着关键作用。OT分为前内侧区域(amOT)和外侧区域(lOT),它们分别调控着气味引导的吸引和厌恶行为。而且,amOT里还大量表达着各种与进食调节相关的神经调节剂受体,这让科研人员猜测,它可能是协调气味信息和代谢状态的关键所在。
食欲素是一种和进食密切相关的神经调节肽,能让我们产生寻找食物和获取奖励的动力。它有两种受体,OxR1和OxR2,在OT区域都有表达,其中OxR1在amOT的表达水平更高。于是,科研人员决定深入研究amOT中OxR1信号在气味引导行为里到底扮演着什么角色。
为了搞清楚这个问题,科研人员开展了一系列实验。他们先挑选了一批雄性C57BL/6小鼠,把它们安置在特定环境中饲养,模拟出和人类生活作息类似的12小时光照/黑暗周期,温度也控制在26°C 。
接着,科研人员给8周龄的小鼠进行了一场“小手术”——在它们的大脑双侧amOT、lOT或NAc壳区域植入药物套管,就像给大脑装上了一个个“小通道”,方便后续注入实验药物。手术后,小鼠需要两周时间恢复。
恢复好的小鼠迎来了“气味 - 糖关联训练”。科研人员会限制小鼠的食物摄入,让它们的体重保持在自由进食时的80 - 90% ,模拟出有点“小饿”的状态。然后,他们把蔗糖和丁香酚的气味“捆绑”在一起,让小鼠学习:闻到丁香酚的味道,就意味着有好吃的蔗糖。每天,小鼠都要进行4次这样的训练,每次训练2分钟。在这个过程中,科研人员还设置了对照组,有些小鼠只接触丁香酚气味,没有蔗糖奖励。

图1


图2
为了进一步确认小鼠对气味的态度,科研人员又进行了新的测试。他们把小鼠放在没有垫料的笼子里,这样小鼠就没办法通过挖掘来隐藏自己的行为。这时,再给小鼠闻丁香酚气味,发现注射拮抗剂的小鼠不仅凑近闻气味的时间变少,还会快速往后退,就像看到了什么可怕的东西(图2)。就算让小鼠吃饱饭,再进行测试,这种厌恶气味的行为依然存在。这说明,注射OxR1拮抗剂真的让小鼠对气味的喜好从喜欢变成了厌恶,而且这种变化和小鼠是饿还是饱关系不大。

图3

图4
为了进一步确认小鼠对气味的态度,科研人员又进行了新的测试。他们把小鼠放在没有垫料的笼子里,这样小鼠就没办法通过挖掘来隐藏自己的行为。这时,再给小鼠闻丁香酚气味,发现注射拮抗剂的小鼠不仅凑近闻气味的时间变少,还会快速往后退,就像看到了什么可怕的东西(图2)。就算让小鼠吃饱饭,再进行测试,这种厌恶气味的行为依然存在。这说明,注射OxR1拮抗剂真的让小鼠对气味的喜好从喜欢变成了厌恶,而且这种变化和小鼠是饿还是饱关系不大。


图5
为了进一步确认小鼠对气味的态度,科研人员又进行了新的测试。他们把小鼠放在没有垫料的笼子里,这样小鼠就没办法通过挖掘来隐藏自己的行为。这时,再给小鼠闻丁香酚气味,发现注射拮抗剂的小鼠不仅凑近闻气味的时间变少,还会快速往后退,就像看到了什么可怕的东西(图2)。就算让小鼠吃饱饭,再进行测试,这种厌恶气味的行为依然存在。这说明,注射OxR1拮抗剂真的让小鼠对气味的喜好从喜欢变成了厌恶,而且这种变化和小鼠是饿还是饱关系不大。

图6
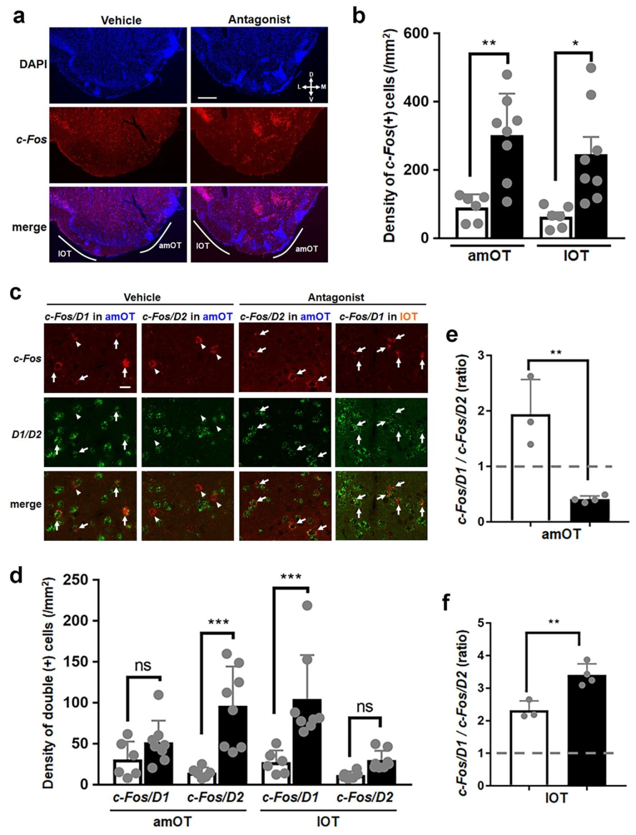
那这个“小把手”是怎么起作用的呢?科研人员通过对小鼠大脑进行组织学分析和原位杂交实验,发现注射拮抗剂后,小鼠amOT里促进厌恶行为的D2细胞被激活,而lOT里促进吸引行为的D1细胞被激活(图6)。这就解释了为什么小鼠的行为会发生那么大的变化。
总的来说,这项研究找到了大脑里调控我们对气味喜好的“小开关”——amOT中的OxR1信号。它就像一个“智能协调员”,能根据我们的代谢状态,整合气味信息,然后指挥大脑做出合适的反应,决定我们是喜欢还是讨厌某种气味。而且,这一发现还有可能为治疗和食物喜好相关的饮食失调问题提供新的思路。
不过,科研人员也表示,目前还有很多问题需要进一步探索。比如,OxR2信号在OT里有什么作用?OxR1信号调节OT细胞的具体机制是什么?OT不同区域之间又是怎么相互影响的?这些问题就像一个个小拼图,等待着科研人员去拼凑完整,让我们对大脑的奥秘有更深入的了解。
参考文献:Ahasan MM, Alam MT, Murata Y, Taniguchi M, Yamaguchi M. Function of orexin - 1 receptor signaling in the olfactory tubercle in odor - guided attraction and aversion[J]. Communications Biology, 2024, 7(1):1702.
(本文转自微信公众号“芳香科学”,作者为寇兴然。文图版权归著作权人。)
2025年05月29日 06:22

京公网安备11010502058609号












