政策
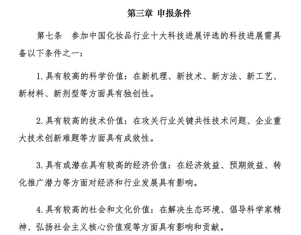
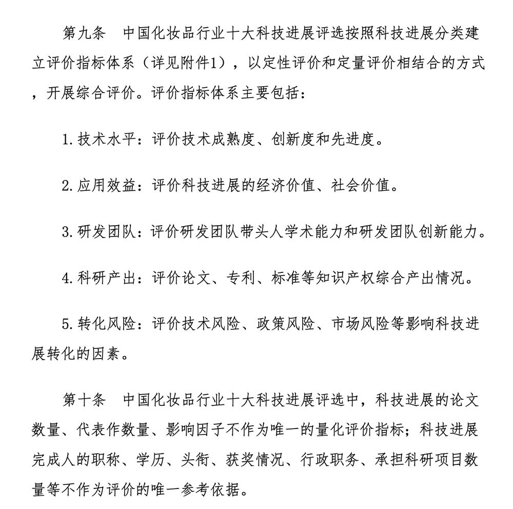
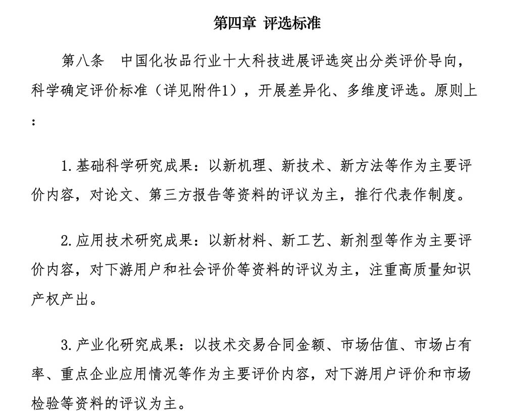
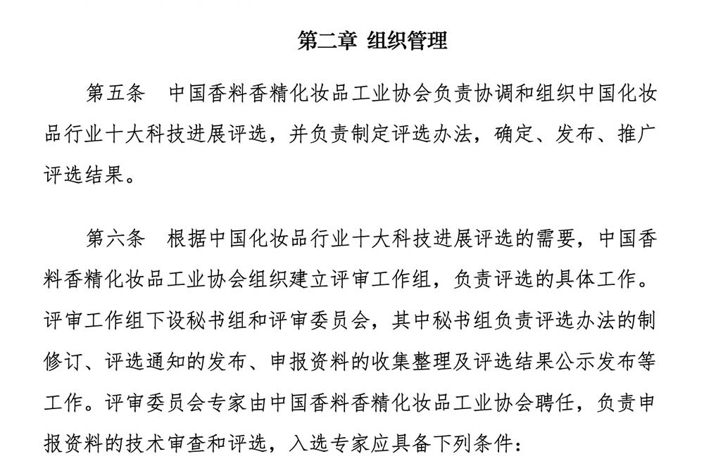
中国化妆品行业十大科技进展评选工作管理办法(试行)
2025年05月22日 05:19
REPORT
报告
重磅!中国香妆融媒体发布《2025年度中国化妆品行业舆情全景报告》(摘取版)
从违规添加到儿童安全,从品牌品控到跨境争议,从国际双标到直播售假争议,中国化妆品行业在高速发展的同时,也暴露出质量安全问题,并发生舆情事件。 在315之际,中国香妆融媒体特形成数万字的《2025年度中国化妆品行业舆情全景报告——案例复盘、风险拆解与合规指南》。此报告以国家药监局通告、行业处罚信息以及媒体曝光量、消费者舆情量级为依据,对2025年护肤、彩妆、日化、婴童、医美、跨境美妆等领域典型事件进行全景复盘、深度点评、风险拆解。中国香妆融媒体摘取其中部分内容予以公开发布,简称“概要公开发布版”。需要说明
2026.03.14 05:37
重磅发布|2024年化妆品产业发展报告
为全面、客观反映我国化妆品产业年度发展态势,中国香料香精化妆品工业协会产业研究中心组织编制并正式发布《2024年化妆品产业发展报告》。报告围绕政策法规环境、宏观经济与社会文化因素、市场规模与结构变化、渠道演进、技术创新、竞争格局及未来趋势等关键维度,系统梳理2024年行业运行特征与阶段性成果,并结合数据研判与典型案例,对产业面临的机遇与挑战提出分析与建议,旨在为政府部门政策制定、企业战略决策与行业高质量发展提供参考。
2026.01.05 05:54
一线纪实专栏|国货美妆海外市场表现亮眼 两年销售额破8亿 同比增长503%
据不完全统计,目前中国出口海外的美妆品牌已突破50个,在欧莱雅、雅诗兰黛等国际巨头的围堵下,撕开了一道“东方品牌叙事缺口”,正以惊人速度改写全球美妆市场格局。
2025.12.08 09:24
艾媒咨询|2026年中国香水行业研究及消费者洞察报告
2025年12月3日,由中国香料香精化妆品工业协会主办的,以“共传东方韵,同调世界香”为主题的第二届中国调香师大会(CCPF)在广州隆重举行。全球新经济产业第三方数据挖掘和分析机构iiMedia Research(艾媒咨询)受邀参与,艾媒咨询分析师出席此次大会并深度解读了《2025-2026年中国香水行业消费洞察与品牌市场策略研究》。
2025.12.05 01:06
“透明质酸效应”打造更多化妆品产业中国名片
所谓透明质酸效应,是指济南的福瑞达、华熙生物聚焦透明质酸原料,经过30多年深耕科研,突破应用边界、产业边界,不仅成功占领全球市场,还带动了国内以透明质酸为核心的化妆品、药品、医疗器械、食品等关联产业,拉动了整个产业链的发展和社会经济增长。 “既有新材料的科技创新,又有经济价值和环保效益。”颜江瑛表示,济南“透明质酸效应”是新质生产力的具体体现。
2025.06.20 04:05
查看更多
DATA
数据
2026化妆品品牌TOP50
2026.05.10 00:46
2026化妆品企业TOP50
2026.05.10 00:40
重磅!2025年化妆品品牌TOP50强调研结果公布
2026年5月7日,由中国香料香精化妆品工业协会(以下简称“中国香妆协会”)主办,以“数驱增长 价值领航”为主题的2026中国香妆品牌发展大会在上海奉贤区东方美谷隆重召开。大会现场,备受行业关注的2025年化妆品品牌TOP50强调研结果正式发布,为中国香妆产业树立年度标杆,推动行业从“规模增长”向“价值增长” 加速迈进。
2026.05.07 03:23
线下反弹、高端领涨—— 2026年第一季度中国化妆品行业数据分析报告
本报告“线上渠道”指通过电商平台完成的零售交易,包含品牌自营、平台自营及直播带货,不含品牌私域小程序及跨境电商。“全渠道零售额”为线上渠道与线下实体零售之和,线下渠道含百货专柜、CS渠道、商超、单品牌店等。同比数据均与2025年同期对比,环比数据部分章节提供参考。
2026.04.27 02:33
2025年度中国化妆品企业TOP50评选结果公示
为推动化妆品生产制造高效、高质发展,中国香料香精化妆品工业协会(以下简称“中国香妆协会”)依据《中国化妆品产业数据统计规范》,制定《中国香料香精化妆品工业协会企业市场地位调研服务工作管理办法(暂行)》,通过科学评估体系树立行业标杆,引领行业转型升级,提升我国化妆品企业的核心竞争力。评选工作自2026年2月启动,历经企业申报、专家评审、违法记录核查、数据验证等环节,综合考察企业创新能力、产能布局、质量管理、合规经营等多维度表现。经专家组严格审核,以下企业符合入围条件,现予以公示:
2026.04.19 01:17
查看更多
京公网安备11010502058609号