报告
重磅!中国香妆融媒体发布《2025年度中国化妆品行业舆情全景报告》(摘取版)

从违规添加到儿童安全,从品牌品控到跨境争议,从国际双标到直播售假争议,中国化妆品行业在高速发展的同时,也暴露出质量安全问题,并发生舆情事件。
在315之际,中国香妆融媒体特形成数万字的《2025年度中国化妆品行业舆情全景报告——案例复盘、风险拆解与合规指南》。此报告以国家药监局通告、行业处罚信息以及媒体曝光量、消费者舆情量级为依据,对2025年护肤、彩妆、日化、婴童、医美、跨境美妆等领域典型事件进行全景复盘、深度点评、风险拆解。中国香妆融媒体摘取其中部分内容予以公开发布,简称“概要公开发布版”。需要说明的是,该报告公开发布版不包括2025年中国化妆品行业典型舆情案例全景复盘、经验、教训与启示等内容。
2025年度行业主要舆情概览

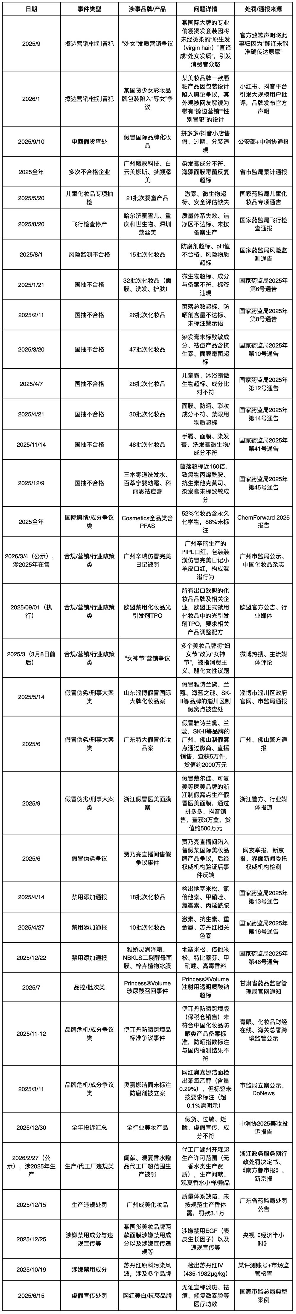
典型舆情事件声量排行
(由高到低)

数据分析
1)声量分布:头部效应显著,TOP3事件声量均超1万条,合计占总声量的88%。
2)核心舆情类型:涉嫌禁用成分事件总声量占比50.8%,是行业核心痛点;儿童化妆品、明星直播售假类事件舆情敏感度极高,易引发大规模传播。
3)品牌与渠道影响
- 国货品牌占据声量前两位,反映出国货崛起的同时,也面临更严苛的舆论监督,一旦出现问题,传播速度更快、范围更广。
- 直播电商相关事件声量破万,说明直播带货已成为舆情高发渠道,明星主播的个人声誉与品牌信誉深度绑定。
4)行业启示:品牌需严守成分安全底线,重点管控儿童赛道安全与明星合作风险,建立完善的舆情监测与应急响应机制,应对舆论快速发酵风险。
行业发展十大主要风险问题
通过对2025年度中国化妆品行业舆情事件等汇总和分析,可以总结出行业发展的十大主要风险问题:
1,涉嫌禁用成分出现较多,部分企业为追求快速见效,不惜违法添加,忽视消费者安全。同时,行业制假造假问题也比较突出,让真正做产品质量的品牌企业深受其害。
2,消字号违规套利,部分企业利用消字号产品绕过化妆品监管,冒充化妆品销售,尤其在婴童领域,非法添加激素、兽药,危害极大。
3,婴童宣称严重越界,“食品级”“可食用”“医疗化”宣传泛滥,利用家长焦虑心理进行虚假误导,触碰监管红线。
4,备案与生产“两张皮”,部分企业产品配方、成分、标签与备案信息不一致,擅自变更配方,逃避监管。
5,跨境美妆监管套利,部分跨境产品未在国内备案,无功效检测报告,功效虚标、售后缺失,利用政策漏洞规避责任。
6,国际品牌双重标准,跨国品牌利用各国监管差异,实行中外配方不同、召回不同步,区别对待中国消费者,伤害品牌信任。
7,批次品控不稳定,部分品牌同一产品不同批次质量差异大,结块、异物、微生物超标、变质等问题集中爆发,暴露品控漏洞。
8,直播渠道售假难维权,美妆真伪鉴定标准缺失、举证难、追责难,形成维权死循环,损害消费者权益。
9,原料供应链失控,部分企业采用低价、掺伪、无溯源的原料,缺乏严格的原料入厂检测,批次管控缺失。
10,重营销轻研发轻品控,部分品牌过度投入营销,忽视产品研发和品控,颜值溢价高,安全与稳定性投入不足,难以实现长期发展。
企业仍需加强三维合规行动
(行业·品牌·消费者)
1.品牌方:守住三条底线
1)原料底线:禁用成分零容忍,建立原料全溯源体系,对每一批次原料进行入厂检测,杜绝违规原料流入生产环节。
2)宣传底线:不医疗化、不绝对化、不超范围、不蹭概念,严格遵守《化妆品标签管理办法》,规范宣传口径,杜绝虚假误导。
3)品控底线:加强生产过程管控,确保批次质量稳定,建立产品质量追溯体系,出现品控问题主动召回、及时整改,承担社会责任。
2.渠道与直播:承担三大责任
1)资质责任:严格审核产品备案、注册证、品牌授权链路,杜绝无资质、无备案产品进入渠道销售。
2)质量责任:严控假货、串货、调包等行为,建立产品溯源体系,加强产品质量审核,确保销售产品的真实性和安全性。
3)维权责任:建立完善的假货鉴定、赔付、快速处理机制,协助消费者维权,降低消费者维权成本,保障消费者合法权益。
3.消费者:记住五句避坑口诀
1)婴童霜见效特快,大概率含激素,立即停用并送检。
2)食品级可食用,坚决不购买。
3)跨境防晒无备案,谨慎购买,优先选择有国内备案、有CMA功效报告的产品。
4)大牌远低于市场价,拒绝低价诱惑。
5)宣传越神奇,风险越高,理性看待功效宣传,不盲目跟风。
行业舆情应对与合规发展实操指引
结合2025年度中国化妆品行业全年案例复盘,中国香妆融媒体提炼舆情应对核心原则、标准化实操流程、媒体关系维护要点及行业发展核心原则,仅供参考。
一、行业舆情应对+媒体关系维护核心原则
(一)舆情应对5大核心原则
1.速应不拖延:黄金4小时发布声明,明确“知悉-调查-公示”核心信息,杜绝迟滞回应放大危机。黄金24小时,避免舆情进一步发酵。
问题管理有三个行动时间点:最佳行动时间点、一般行动时间点和最差行为时间点。其中,初始阶段是最佳行动时间点,组织对问题的控制力是最强的,危害和影响也是最弱的,所要付出的组织成本也低。
例如,品牌或公司在陷入舆论危机时,在发布初期,转发评论关注度不高时,找到信息源头,坦诚沟通,消除危机。
2.实证不否认:以CMA/CNAS检测、监管等结论为依据,拒绝无证据空口辩解,检测争议类舆情及时推动权威机构定调。
3.透明不回避:分阶段公示调查、整改、赔付全流程,直面核心问题,不推卸责任。
4.共情不对立:正视消费者安全焦虑,安抚消费者情绪,防止事态进一步扩大。先致歉理解再释疑,避免指责消费者或第三方。
5.长效不敷衍:舆情平息后落地整改,公示成果,形成“处置-整改-修复”闭环。
(二)媒体关系维护4大核心原则
1.日常建联,分层维护:建立央媒、行业媒体、地方主流媒体、美妆垂类媒体分层建联体系,定期同步品牌合规动态、研发成果,夯实基础信任。
2.舆情突发,主动通联:危机发生后第一时间向核心媒体同步官方信息,提供权威检测报告、整改方案等一手素材,避免媒体因信息缺失发布片面内容。
3.坦诚沟通,统一口径:指定专人作为媒体对接人,确保所有媒体沟通口径一致,不回避问题,对暂时无法答复的信息明确回复时间。
4.事后复盘,持续维护:舆情处置后向媒体同步整改落地成果,针对不实报道友好澄清,通过行业交流、内容合作修复媒体关系,重建品牌正面形象。
二、内部行动清单
1.启动响应:
触发条件:监测到苗头性舆情(单平台投诉≥10条、话题阅读≥100万/权威媒体关注、抖音小红书等自媒体平台负面讨论量高)、央媒/监管曝光、消费者集中维权等情况,立即启动响应。
核心动作:①舆情监测岗第一时间向应急小组组长(品牌/品控负责人)上报舆情信息,含传播平台、核心争议、声量趋势、发起人信息;②组长迅速下达启动指令,拉通品控、法务、公关、市场、销售全部门应急群,明确各岗位核心职责;③公关岗立即开启全平台舆情实时追踪,每30分钟同步一次舆情动态(声量、负面占比、核心观点)。
2.核对事实:
责任主体:以品控部为主,法务部、销售部配合
核心动作:①品控部立即核查涉事产品原料采购记录、生产批次、检测报告、备案信息,确认是否存在成分违规、品控问题、备案与生产不符等情况;同时送权威机构做相应检测;②销售部核查涉事产品的销售渠道、批次流向、库存数量,同步电商/线下下架准备;③法务部核查品牌宣传文案、直播话术、产品标签,确认是否存在虚假宣传、违规宣称等问题;④多部门交叉验证信息,2小时内形成《事实核查报告》,明确“是否存在问题、问题核心、责任环节”,杜绝模糊表述。
3.预判危机类型、诱因和发起人:
责任主体:以公关部为主,全部门配合
核心动作:①危机类型定性:结合事实核查结果,判定舆情所属类型(违禁添加/品控不合格/婴童安全/直播售假/宣传违规等),明确是否为一般/重大/超级舆情;②诱因深挖:分析危机爆发核心原因(原料管控漏洞/品控检测缺失/宣传合规不到位/第三方检测争议/恶意抹黑等);③发起人分析:核实发起人身份(普通消费者/打假人/测评机构/央媒/监管部门),判断其诉求(维权/曝光/行业监督/恶意炒作),梳理发起人核心证据。
4.召开预判沟通会:
召开时间:事实核查与危机预判完成后,30分钟内召开,特殊情况可开线上紧急会议。
参与人员:应急小组全体成员,必要时邀请企业高层(CEO/创始人)参会。
核心动作:①各部门汇报核查/预判结果,明确核心争议与事实真相;②集体讨论确定应对总基调(承认问题/澄清事实/检测争议求证);③制定初步应对方案,含声明发布时间、核心内容、产品处置措施(下架/召回/送检)、媒体沟通口径、消费者维权方案;④明确各环节时间节点、责任到人,高层确认方案并下达执行指令。
关键要求:会议时长控制在1小时内,避免议而不决;确定唯一对外发言人,杜绝多口发声。
5.善待受害者:
责任主体:以客服部为主,公关部、销售部配合
核心动作:①客服部第一时间联系涉事消费者,先致歉再了解诉求,不辩解、不推诿,记录消费者诉求(退款/赔偿/检测/道歉);②针对皮肤受损、身体不适等实际受害情况,立即提供免费就医、全额退款、产品召回等兜底措施,必要时安排专人对接跟进;③建立受害者专属维权通道,简化退款/赔偿流程,12小时内给出明确解决方案,避免二次投诉;④公关部同步收集受害者正面反馈,作为后续信任修复的素材,杜绝与受害者产生正面冲突。
关键要求:坚守“消费者利益为先”,不纠结“责任归属”,先解决实际问题,再追溯内部责任。
6.梳理期待:利益相关者想要什么
责任主体:以公关部为主,全部门配合
核心动作:全面梳理所有利益相关方,逐一明确其核心诉求,制定针对性应对策略:
①消费者:核心诉求为“真相、赔偿、安全保障”→公示事实、落地维权方案、承诺产品整改;
②监管部门:核心诉求为“配合调查、落实整改、杜绝再犯”→主动对接、提交核查/整改报告、接受处罚;
③媒体:核心诉求为“一手信息、透明处置、权威结论”→及时同步信息、提供官方素材、召开媒体沟通会;
④经销商/渠道商:核心诉求为“经营保障、品牌态度、解决方案”→及时告知处置方案、指导渠道下架/维稳、明确补货/赔偿政策;
⑤资本市场/投资者:核心诉求为“风险可控、企业担当、长期发展”→高层及时发声、公示整改措施、传递品牌合规决心;
⑥行业协会:核心诉求为“行业规范、问题整改、正面引导”→主动汇报情况、参与行业合规建设、落实标准要求。
7.控制蔓延:
责任主体:以公关部为主,技术部、销售部、市场部配合
核心动作:①内容管控:公关部发布官方声明/通稿,覆盖核心传播平台,抢占舆论话语权;对不实信息,联合平台进行投诉下架,必要时出具法务函;②渠道管控:销售部立即下达涉事产品下架指令,同步电商平台、线下门店、直播渠道完成下架/封存,公示下架截图,杜绝产品继续流通;③舆情引导:市场部联合美妆垂类博主、行业专家,发布客观解读内容(如检测标准、行业规范),引导舆论理性看待;④技术监测:技术部升级舆情监测系统,设置传播链路追踪,及时发现二次发酵苗头,提前介入处置;⑤媒体沟通:公关部向核心媒体同步官方信息,提供一手素材,避免媒体因信息缺失发布片面报道,阻断不实信息扩散。
关键要求:在黄金4/72小时内完成核心管控动作,避免舆情从单一平台向全网扩散,从行业舆情向大众舆情升级。
8.危机修复:
1)短期修复(舆情平息后7天内)
核心动作:①公示《整改落地报告》,含问题整改措施、责任追究结果、品控/合规体系升级方案;②针对消费者开展信任修复活动(如产品免费检测、无理由退款、会员专属福利);③向媒体、监管部门、行业协会同步整改成果,接受监督;④渠道端开展维稳工作,明确涉事产品后续处理方案,恢复渠道信心。
(2)长期修复(舆情平息后1-3个月)
核心动作:①体系升级:品控部完善原料全溯源、生产全检测、批次全管控体系,新增高风险成分专项检测;市场部开展全渠道宣传合规培训,杜绝违规宣称;②透明化建设:主动公示产品原料检测报告、功效检测数据、生产批次信息,邀请消费者/媒体/专家走进生产车间,打造“透明工厂”;③品牌正面塑造:通过行业合规交流、公益科普、研发成果发布等内容,传递品牌“合规、安全、品质”的核心理念,淡化负面标签;④客情维护:对核心消费群体开展专属回访,收集产品使用反馈,持续优化产品与服务。
3)内部追责
核心动作:根据《事实核查报告》,追溯问题核心责任部门/个人,按企业制度进行处罚,公示追责结果,杜绝同类问题再次发生。
9.定期舆情演练:
演练频率:每季度开展1次常规演练,每年开展2次高风险场景专项演练(违禁添加、婴童安全、直播售假等)。
演练形式:①采用盲测模拟,由公关部随机设定舆情场景,不提前告知各部门,模拟真实舆情爆发后的全流程处置;②模拟消费者对线上官方销售渠道客服提出产品质疑,收集并分析客服回应,复盘改进话术并定期开展客服培训。
核心动作:①设定演练场景:如“产品被检出苏丹红、央媒曝光、全网热搜”“儿童面霜被曝添加激素、家长集中维权”等;②全部门按实际应急流程开展处置,包括启动响应、事实核查、预判沟通、声明发布、媒体沟通、消费者应对等全环节;③演练结束后,召开复盘会,梳理各部门处置亮点与问题,优化《舆情应急处置手册》;④针对薄弱环节开展专项培训(如媒体沟通、声明撰写、品控核查),提升全员应急能力。
10.常态化媒体关系维护:定期向媒体推送品牌合规、品控升级等正面内容,邀请媒体走进生产车间,打造透明化品牌形象,提前积累媒体信任。
总之,2025年中国化妆品行业舆情,本质是行业从“高速增长”走向“高质量发展”的阵痛。随着监管越来越科学、标准越来越严肃、消费者越来越成熟,合规不再是成本,而是核心竞争力,试图投机取巧、触碰合规底线的企业,最终都会被行业淘汰。
2026年,中国化妆品行业正迎来黄金的发展时代,同时也进入了“真合规、真功效、真安全、真透明”的新发展时期。中国香妆融媒体愿所有品牌:少一点营销噱头,多一点品质底线;少一点侥幸投机,多一点长期主义;共同守护中国化妆品行业的安全与信任,推动行业高质量发展,为消费者提供更安全、更优质的产品。
(上述内容版权归属于中国香妆融媒体,未经许可,严禁转载或引用。中国香妆融媒体摘取报告的部分内容予以发布,不代表任何有倾向性的官方态度或市场意见,只是为了提示行业各链条方在行业高质量发展的进程中,需要依法依规依科。同时,由于此公开发布的内容只是《2025年度中国化妆品行业全景报告————案例复盘、风险拆解与合规指南》的部分内容,并不代表此报告的整体内容以及其价值和意义,仅供行业参考。)
2026年03月14日 05:37

京公网安备11010502058609号











